Everything posted by tylers100
-
Relativity of Time does not Make Sense.
I'm not sure if I do understand relativity with spacetime or not but: at fundamental level I think things (universe) happen in real time but when observed at different locations apart - information received may differ because of various factors (e.g. light travel) with varying levels of gravity, and maybe other factors - at different locations. For example: Me here on Earth and an alien (if does exist) named "Alice" in another galaxy elsewhere are active - we are operating within the present or now moment. But if we observe each other while remain at our place or location while both of us are in motion, then light speed travel, gravity, etc - may be different - yielding different results (I see her planet in a distant past while i see mine present and she see my planet in distant past while she see her planet present). Maybe other posters here could help clarify and point out. *shrugs*
-
45th anniversary of the Wow! signal
I do not fully understand the wow signal (I'm still looking at the wiki and plot picture), but looking at the plot picture.. have anyone tried simulate signal(s) similar to the wow signal in order to compare and ascertain exactly what that would produce the wow signal? If not, maybe what I just said could help narrow down some of possibilities associated with the wow signal. Metaphor / analogy: On my mind, I think of background noise and its intensity like a pool of water producing a low level rate (continuous) of noise then suddenly a drop of water emerged upwardly producing more level rate of noise intensity (e.g. like the "6EQUJ5" signal) but the question remains; by a) naturally-occurring phenomena or b) something else or c) mimicking or d) blending well with the pool of water to look or sound as it is part of that? I'm just thinking a bit aloud.
-
Speculation: Envision of Future Travel Technologies
I understand. Thank you and others for discussing.
-
Speculation: Envision of Future Travel Technologies
I would like your scientific opinion on the following below: Portal Seems the portal seems to be *shrugs* far-fetched too. Although seems to be safer than rest of scientific modes of transportation such as vehicles, ships, rockets, fictitious space drives/engines, teleportation, stargate etc - reason: connecting two physical locations instantly and allows body or matter to move / pass through freely. Although... if portal was to switched off by a remote device or control while body / matter is at middle of transition.. well, cleanup on either sides.. maybe take precaution and safety for all of that. Still, it makes logical sense to go for the portal technology innovation as its benefits or pros outweigh cons. Because it would minimize the hazard of general travel and reduce / eliminate pollution and cost of travel for everyone. Initially, it would take a manual travel to a 2nd location to setup a 2nd portal device in order for 1st portal device to connect to it and start portalling. Example would be send up a robot to setup a 2nd portal device on Mars in order to allow astronauts pass through. Isn't this our interaction on this website, internet, television, telephone, etc in part of "portal" definition broadly speaking so? The next step up would be matter level (object or human) passing through two locations. A challenge is how to connect two coordinate xyzt locations, enable a portal between both, and finally allow matter level such as apple object or human to pass freely through safely. Remember, we already have a network of internet, computer devices, etc enabling informational communication between - a part of portal definition, broadly speaking.
-
Speculation: Envision of Future Travel Technologies
-
Question about Basics of Gravity
Visualization At this moment I could picture gravity almost similar to torus field although is more 3D torus filling in almost 3d radial from centre. Similar to electromagnetism. Just like solar flares going back to the Sun. I wonder if gravity in the Sun govern that? Or could solar flares' appearance "give" off gravity's "visual" version of interactions? quote: "Gravity not only pulls on mass but also on light. Albert Einstein discovered this principle. If you shine a flashlight upwards, the light will grow imperceptibly redder as gravity pulls it. You can't see the change with your eyes, but scientists can measure it." from link: https://spaceplace.nasa.gov/what-is-gravity/en/ Google "solar flares, sun"
-
Subjective, Intersubjective, and Objective Reality Stance
- Introduction The reason for this thread is to bring up a possible discussion about the premise behind the 'Theory of Everything' journey presumed to be undertook by some people and possibly make refinements (e.g. ascertain, articulation, and clarification) with it for ranging from layman to technical and / or vice versa. The 'Theory of Everything' has to be objective-oriented or at least try to be approximately close to that, to be fair and make an inclusion of considerations for different and major but otherwise simplified categories of existence or reality; unbiased spirit, mind, and physical aspect and transition or interaction between these. There surely are some philosophical differences, attitudes, and / or stances toward the 'Theory of Everything'. To have it is to formally define, explain, and use reality. - Reality A real existence. - Subjective Reality Stance Reality depends on minds. - Intersubjective Reality Stance A middle ground between subjective and objective reality stance; Reality and minds; both depend on and are independent of with each other albeit at varying levels of interaction. - Objective Reality Stance Reality is independent of minds. - Transition Between Stances A potential transition between subjective, intersubjective, and objective reality stance as situational dependent and conceptual timing. I made an inclusion of situational dependent and conceptual timing, because of fair consideration of possibilities with transition (e.g. not fixed to a stance and because sometime some of us are learning, thus shifting between is possible). - Diagram See an attached image of diagram I developed pertains to this thread. It consists of reality as umbrella of three different reality stances and a transition between these, and definitions for all of these. - Reference The termed word and its meaning, intersubjective, was found and adapted from the following quotes and links: "Intersubjectivity can be viewed as the middle ground between objectivity and subjectivity because it contains characteristics of both epistemological stances. Intersubjectivity is focused on the belief that research is neither purely objective nor purely subjective in nature. In this entry intersubjectivity is described as agreement among scientists occurring via communication and the sharing of meanings regarding their research objects and research contexts." From link: https://onlinelibrary.wiley.com/doi/abs/10.1002/9781118901731.iecrm0123 "Intersubjectivity is considered crucial not only at the relational level but also at the epistemological and even metaphysical levels. For example, intersubjectivity is postulated as playing a role in establishing the truth of propositions, and constituting the so-called objectivity of objects." From link: https://en.wikipedia.org/wiki/Intersubjectivity I included subjectivity alongside with intersubjectivity and objectivity, because these intersubjectivity and objectivity are inherited from subjectivity from my point of view. If without subjectivity, how what else can we interact (intersubjectivity) and constitute objectivity of objects (objectivity)? - Other Comments For some reasons I see: Subjective Reality as principle (e.g. made of). Intersubjective Reality as interaction (e.g. psychological relations/relationships and fundamental interactions in physics). Objective Reality as emergence (e.g. 'result' from relations/relationships and interaction). I'm not sure if these as I see have connection(s) with above or not, I just thought it'd be interesting to point these out.
-
Speculation: Envision of Future Travel Technologies
Why? I was inspired by the research tree concept in the Galactic Civilization 3 game. link: https://www.youtube.com/watch?v=LrVG1D14P28
-
Speculation: Envision of Future Travel Technologies
1. Ordinary space vehicles: I'm talking about getting used to. 2. Impulse power: If it was to be invented, battle-tested, and does work.. it stands alongside with other sub-light propulsion... would you still call it dumb when it is available and ready to be used in robotic spacecrafts? 3. Teleportation, Stargate, Portal: Teleportation (transfer of energy/matter that takes time), Stargate (enter then travel as if were warping.. that also takes time), and Portal (instantaneous). 4. The point of my diagram: Slow to fast (i.e. impulse, warp drive, FTL jump / teleportation, stargate, then finally portal). Also, a demonstration of technological possibilities, progression, and psychology preparedness with travelling experience. If a situation was to happen (e.g. somehow if we lost or are unable to use the portal technology), there are other and available options hence rest of the diagram.
-
Idea for why potential aliens would have no reason to interact with us
Ants work together. A pack of wolves work together. Birds work together. Some animals hunt alone, granted.. but still, a form of communication must exist for them and they must got to have different types of intelligence specified and / or evolved by a relation between life condition(s) and general animal/insect/etc psychology. For life / survival tasks. It is just that there are too much of incompatibility in communication between us humans and insects, animals, etc. There has to be an intermediate language between us and them, we can't just expect and force to bring them up or down to our communication level because of different intelligence types. An intermediate or universal language has to be realized first. We have to start thinking about a common and physical characteristic shared across us humans, insects, animals, etc in order to have a formulation of an intermediate or universal language then make derivations of languages from it for specific intelligence types. Maybe with math and AI machine learning assistance, we could learn how to communicate with ants, wolves, birds, etc here on Earth in future. To better take care of Earth. Then after that, maybe who know we might make a contact, encounter, and / or visit by aliens from outer space or something like that.
-
Speculation: Envision of Future Travel Technologies
Diagram I have developed a simple diagram about an envision of future travel technologies, although these are fiction for now. The purpose of this thread and diagram is for fun viewing and discussion about now to future travel technologies. See attached image to this post. Impulse Engine: Interplanetary travel in Star Trek films and television shows. Speed up to before Warp level. I imagine experience would be like driving ordinary vehicles. Warp Drive: Faster than light travel. I imagine it to be best for fun rush experience, imo. FTL Jump: Faster than light travel or jump from a to b. Woah, I imagine it to be fast but potential boring and disorienting upon arrival. Teleportation: Same as FTL jump, just a bit different way. Stargate: Like Stargate film and tv show series, similar to warp drive travel and portal experience. Portal: Almost similar to FTL Jump, Teleportation, and Stargate, but faster / instant as if walking through a door. Portal, The Final Frontier in Travel Technology I want to point out an interesting thing about the portal technology... to me, it is the final frontier in travel technologies. Yet, we here on Earth use television and Internet.. so, these are already known and used technologies, to me, are forms of portal in some way.
-
What's the story behind your username?
My username: I'm hoping to live up to age of 100 with body of 40-50 years old. I'm still going a bit strong, although highly doubt I will reach 100 years old age (e.g. can't predict future). In my mind when if I am at that 100 years old age, I imagine myself beaming down to Earth from a space station after living in there for a long time. I survey around in a middle of beautiful nature and look all puffed up like certain superhero characters portrayed in some comic books - painted by Alex Ross. Heh, I'm getting a bit too out there and being silly.
-
Is there a termed word for the conceptual or abstractial process I put together?
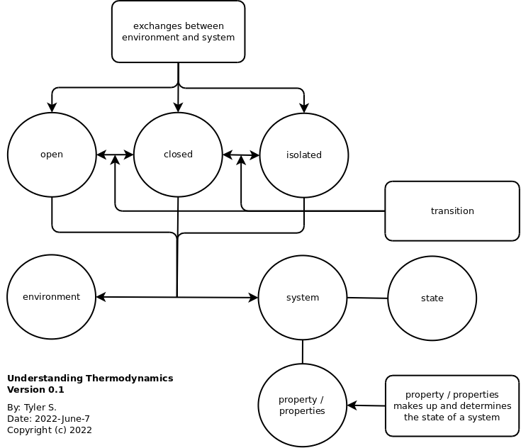
Ok, I'm a bit confused by a difference between exchange and state. I thought open, closed, or isolated would refer as a state of environment and / or system. Does exchange also mean interaction? I have developed another diagram, this time within the physical science domain; understanding thermodynamics, version 0.1 - The thermodynamics version 0.1 is based on both yours definition / description of the thermodynamics and my current understanding. Please let me know if the diagram is right, accurate, approximated, close, or wrong. It is version 0.1 after all (e.g. early version and room for an improvement of learning, understanding, and gain knowledge). (note: If you notice I often make some diagrams, it is my way of trying to understand some subjects.)
-
Is there a termed word for the conceptual or abstractial process I put together?
Potentially a lot of things, but for now one; waste management. Potentially understand and make waste management / trash stuff to be environmental friendly at first place (decompose into the Nature more correctly, I guess.) by understanding the nature of open, partial, and closed system - something that allow or disallow conversion to take place leading to decompose. I'm aware that I may be jumping a bit too ahead or lagging behind.
-
Is there a termed word for the conceptual or abstractial process I put together?
Yes if that is to avoid confusion/conflict with the already established definitions/use of terms but though, does the already established definitions include what I'm talking about? To clarify, what I already stated so far is very abstract and in a way I used it as term for abstract, non-physical (e.g. psychology), and physical in general (e.g. universal term and meaning).
-
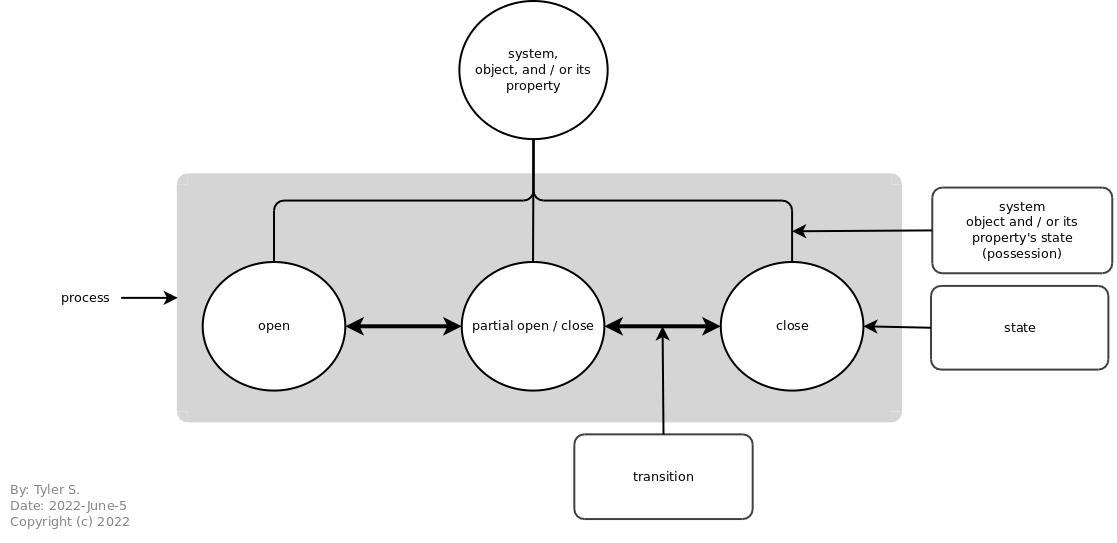
Is there a termed word for the conceptual or abstractial process I put together?
Introduction Abstractial process: A system, object, or its property's transition between states (open, partial open/close, and close). Examples 1. A water bottle: a) no cap on it = open, b) cap on but not locked = partial open / close, and c) cap on and locked = close. 2. Human body and drink: a) thirst for a drink = open, b) partial thirst = partial open / close, and c) not thirst = close. 3. Psychology behaviour in friendship: a) full interaction = open, b) limited interaction = partial open/close, c) no interaction at all = close. 4. Psychology behaviour in learning: a) learning = open, b) partial learning = partial, c) not learning = close. Situational Dependent Each of these states of the abstractial process, is situational dependent (e.g. positive outcome, neutral stance, or negative consequence). Terming a Word for the Process The abstractial process as defined and described with some examples above, to me is almost similar to mechanism in machinary (e.g. open, partial open/close, and close pattern) although is quite different and is more abstract, psychology, or biology I think. Also, it is almost similar to 'change' itself in the Nature but is very basic. Still, I'm having a bit of difficult with coming up or finding a right termed word for the process. Please let me know if you know a term word for the said process. Diagram Image The abstractial process I put together, is on a diagram picture I made - see attached image.
-
Cookies Monster: Thoughts on Science and Art of Making Cookies
An update: I didn't take a chance to go shopping for cookie ingredients most of this week so maybe on tomorrow (Friday) I might will be able to do so. The innermost cookie monster in me is starving for some cookies; good sugar rush during some breaktimes during daytime or so. Of course, eat with moderation on mind (if recall my history with cookies, pfft... heh). @Phi for All Ya probably, dripping cookies into black coffee then eat. Hmm. @Peterkin Yep, I do want to learn elementary baking and general cooking. I've been a bit of overwork person with misc things and neglecting my adulthood responsibilities with cooking. I tend to cook / make default or normal sandwiches and very basic things but not really medium or deep cooking experience. @CharonY Intellectually speaking, I think just gotta balance and specify (i.e. making and baking cookies) to right mood (psychology) at at given time to enjoy a specified cookie. Experience speaking, I have zero xp with baking cookies so I honestly don't know the outcome of my actions with cooking / baking cookies. We will wait and see. Buying / shopping ingredients then baking cookies will put my intellectual to test.
-
Cookies Monster: Thoughts on Science and Art of Making Cookies
Yeah, I'm probably being a bit too optimistic at this moment. At least I have a goal to direct my course of actions with cooking / baking.
-
Cookies Monster: Thoughts on Science and Art of Making Cookies
I'm currently on a quest to buy some missing ingredients to make simple cookies, will probably happen sometime this week. I already have recipes and directions to make simple sugar cookies. But I don't have much of have cooking and baking experience. I know I just gotta watch cookies in oven bake to golden from time to time within mentioned 8-10 minutes (of course presumably dependent on amount of cookie made) or so instead of following the timing solely. My goal is to make the best default cookies ever. 😜
-
Morphic Reality Guide - Blue Edition
***** Section 1 - Cover Page ***** Version: 1.2 (Canadian version) Subject: Grey Philosophy, Education, Psychology for Mental Health Type of Document: Layman Guide Summary: The basics of self-aware, reality orientation, balance, belief(s), and unification. For: Everyone Author / Contributor: Tyler A. Snider (Deaf Person) Author / Contributor Date: 2021-December-13 English Language Editor: N/A English Language Editor Date: N/A ***** Section 2 - Table of Contents ***** Topics: Cover Page Table of Contents Introduction Reality Orientation Reality Principles “Constants” of Reality Conceptual Understanding: Balance System Belief Foundation, Belief(s), and Unification ***** Section 3 - Introduction ***** Welcome to the participatory reality. There are other names for it; Nature, Universe, existence, or environment. There may be more termed words for it, that haven’t yet included on this guide. Human Being This guide is written for you with an assumption that you are a human being on outside, inside, or both regardless of differences between you and everyone. Guide This guide is not a fully completed one, it is a current understanding about the reality at the time of authoring this document. The understanding may be further progressed, same, or regressed by the time you read it and may be seen as positive, neutral, negative, or some / all of these as situational dependence. This guide is a bit specifically written for mental health. Starting Point The basics of starting point are as follow: self-aware, reality orientation, balance, belief(s), and unification. Take your time with this. ***** Section 4 - Reality Orientation ***** Subjective Reality The subjective reality is as you or your life. Objective Reality The objective reality is as outside in your life; an environment. Subjective and Objective Reality as One You and environment. Human Beings and Others Human beings and others* are as sentient beings or everyone in an environment. [* - fishes, insects, animals, etc] All You, everyone, and environment. Effect / Affect in a Relation or Relationship Between All An effect or affecting goes between you, everyone, and environment via interaction. Your thinking and behaviour – logically or emotionally is an effect on yourself, everyone, and / or environment via interaction or influence in varying degrees or levels – with or without a physical connection and over any of possible distance. So can everyone and environment as well. Torus Analogy 1. Centre of torus (you or your life). 2. Field of torus (your perceptive environment). 3. Torus intersecting and interacting with other toruses (interaction between you, everyone, and environment). ***** Section 5 - Reality Principles ***** Potentiality Principle All is potentiality; you, everyone, and environment. Chaos – growth of potentiality. Potentiality definition: Capable of growth, development, or coming into existence.[1] [1 - Reference: A word dictionary website | Source: https://www.wordnik.com/words/potentiality] Interaction Principle An interaction is an exchange of physical or non-physical meaning between you, everyone, and environment. It may change you, everyone, and environment in varying degrees or levels - or not as situational dependence. An interaction is inherent in potentiality, thus it can be real and possible for all. ***** Section 6 - "Constants" of Reality ***** The “constants” are emerging standards, ways, or methods of living in the reality. But these may be subjected to change since all is potentiality. The “constants” are as follow: you, environment, interaction / balance / equilibrium / harmonic / harmonic equilibrium, and health. You You as a human or sentient being. This definition applies to everyone whom is human. It may be possible that this definition applies to environment and other sentient beings; animals, fishes, insects, etc. Environment An “outside” that is “separated” from you. It may be possible that this definition applies to you depending on a situation (e.g. your body is an environment to cells.) Interaction / Balance A universal definition of the balance word: - A stable relation, relationship, or interaction between two or more things or people. With or without a physical connection (via other forms of influence) and over any of possible distance. Equilibrium - a state in which opposing forces or influences are balanced. - Googled Oxford Languages Harmonic The meanings behind harmony and harmonic – these are clear, defined as follow: - Harmony’s meaning: A relationship in which various components exist together without destroying one another. [2] - Harmonic’s meaning: Of or relating to harmony. [3] [2 - Reference: A word dictionary website | Source: https://www.wordnik.com/words/harmony] [3 - Reference: A word dictionary website | Source: https://www.wordnik.com/words/harmonic] Harmonic Equilibrium A harmonic equilibrium is when two or more things or people co-existing with each other. It may be seen as positive, neutral, negative, or some / all as situational dependence. Health Your survival or health wellness. This definition applies to all; you, everyone, and environment. ***** Section 7 - Conceptual Understanding: Balance System ***** I already made a thread about this, link: https://www.scienceforums.net/topic/125940-balance-system-concepts/ But nevertheless will still reiterate anyway. The balance system is a way for you to be able to efficiently, intellectually, and / or emotionally learn, understand, gain knowledge, then be aware and ground yourself. Also, to hopefully progressively understand the reality as well. When you balance yourself enough, you could or will be able to cognitize or think and feel better within the ‘now’ moment as a human being. Fundamentals Constituting The Balance System Relation / Relationship (relation) a. the way in which two or more concepts, objects, or people are connected; a thing's effect on or relevance to another. - Googled Oxford Languages (relationship) b. the way in which two or more concepts, objects, or people are connected, or the state of being connected. - Googled Oxford Languages Balance a condition in which different elements are equal or in the correct proportions. - Googled Oxford Languages Equilibrium a state in which opposing forces or influences are balanced. - Googled Oxford Languages System a set of things working together as parts of a mechanism or an interconnecting network. - Googled Oxford Languages Balance System A dynamic system with two or more things or people as opposing forces, influences, or different meanings acting on each other in four different possibilities or states; ‘More’, ‘Balance’, ‘Less’, and ‘Non-Contribution / Absence’, giving arise to six different conditions (see Examples). - Tyler A. Snider The Balance System There are four possibilities or states with the balance system: More, Balance, Less, or Non-Contribution / Absence - giving arise to six different conditions. - More (‘high’ level): Unstable, but may benefit a growth in a relation, relationship, or interaction between two or more things or people. It is with or without a physical connection (via other forms of influence(s)) and over any of possible distance. - Balance (‘medium’ or ‘moderation’ level): A stable relation, relationship, or interaction between two or more things or people. It is with or without a physical connection (via other forms of influence(s)) and over any of possible distance. - Less (‘low’ level): Unstable, but may benefit an opposite of growth in a relation, relationship, or interaction between two or more things or people. It is with or without a physical connection (via other forms of influence(s)) and over any of possible distance. - Non-Contribution / Absence: Unstable - a conceptual nothing, missing, or absence of thing(s) or individual(s) - It may benefit a growth or opposite of growth in a relation, relationship, or interaction between two or more things or people. It is with or without a physical connection (via other forms of influence(s)) and over any of possible distance. Each of these possibilities or states and these six conditions (see Examples) may be perceived as positive, neutral, negative, or some / all as per situational dependence. (see examples picture attached) Expressions of Balance System in Human Being’s Facial Movements and Body Behaviours Also, these four possibilities; More, Less, Balance, and Non-Contribution / Absence can be seen as expressions as in your facial movements and body behaviours. A few examples are as follow: - Neutral facial expression: Balanced or Non-Contribution / Absence - Happy facial expression: More - Sad facial expression: Less At the root of these expressions is vibration ranging from low to high or vice versa. Vibration connectivity in a relation / relationship between two or more things or people. Feeling, emotional intelligence. emotional understanding leading to logic, but not too much logic or emotion - a dance of balance between both – shaping thoughts and behaviours, getting used to both and self-adjustments to that; Psychology preparedness. ***** Section 8 - Belief Foundation, Belief(s), and Unification ***** At first place, self-belief is a foundation then after that could choose different beliefs; to lead or follow depending on situation. There are different beliefs about the nature of yourself, everyone, and environment. When you are well balanced between chaos and order concept enough, you could be able to choose one or more for yourself and your path in your life. Benevolent should be encouraged to be primary goal within yourself and path in your life. The goal of this guide paper is to get you back on feet and start living your life. “Once we accept our limits, we go beyond them.” - Albert Einstein Link: https://www.goodreads.com/quotes/75943-once-we-accept-our-limits-we-go-beyond-them morphic-reality-guide_version-1-2_by-tyler-a-snider_2021_this-one.pdf
-
Question about Basics of Gravity
Yep. Except the fact that this thread is focused specifically on the basics of gravity. You interjected into and jumped to some forces or other interactions, leading me to re-shift my focus to these which is not what I originally intended.
-
Question about Basics of Gravity
@studiot and @swansont, thanks for replying. I understand a bit better about the distance of interactions, but after reading some on fundamental interaction wiki page.. I'm a bit overwhelmed by it at this moment, but one thing caught my attention, this snippet of paragraph on the fundamental interaction wiki page: "An even bigger challenge is to find a way to quantize the gravitational field, resulting in a theory of quantum gravity (QG) which would unite gravity in a common theoretical framework with the other three forces. Some theories, notably string theory, seek both QG and GUT within one framework, unifying all four fundamental interactions along with mass generation within a theory of everything (ToE)." link: https://en.wikipedia.org/wiki/Fundamental_interaction Quantize = Requires an understanding of quantum mechanics in order to quantize gravity (transition from classical to QM) , but I do not fully understand QM (e.g. mathematics). Still, I feel a drawing or pulling to the gravity topic as part of science subject. I feel like jumping to it.
-
Question about Basics of Gravity
- Question "Gravity is the weakest of the four fundamental interactions of physics, approximately 1038 times weaker than the strong interaction, 1036 times weaker than the electromagnetic force and 1029 times weaker than the weak interaction. As a consequence, it has no significant influence at the level of subatomic particles.[4] In contrast, it is the dominant interaction at the macroscopic scale, and is the cause of the formation, shape and trajectory (orbit) of astronomical bodies." link: https://en.wikipedia.org/wiki/Gravity It seems to me that the gravity or gravitation adds or builds up in interaction from microscopic (e.g. sub-atomic particles) to macroscopic level (stars, planets, etc?) the more it is depended by mass?
-
Why did you join Science Forums?
Currently, I like discussion and interaction with some people or posters here from some different places, all is nice / cool sometimes. Past (joining this forums), I was looking for a truth in science and philosophy section on it.
-
Balance System Concepts
1. Fundamentals Constituting The Balance System Relation / Relationship (relation) a. the way in which two or more concepts, objects, or people are connected; a thing's effect on or relevance to another. - Googled Oxford Languages (relationship) b. the way in which two or more concepts, objects, or people are connected, or the state of being connected. - Googled Oxford Languages Balance a condition in which different elements are equal or in the correct proportions. - Googled Oxford Languages Equilibrium a state in which opposing forces or influences are balanced. - Googled Oxford Languages System a set of things working together as parts of a mechanism or an interconnecting network. - Googled Oxford Languages Balance System A dynamic system with two or more things or people as opposing forces, influences, or different meanings acting on each other in four different possibilities or states; ‘More’, ‘Balance’, ‘Less’, and ‘Non-Contribution / Absence’, giving arise to six different conditions (see 3. Examples). - Tyler S. 2. The Balance System There are four possibilities or states with the balance system: More, Balance, Less, or Non-Contribution / Absence - giving arise to six different conditions. - More (‘high’ level): Unstable, but may benefit a growth in a relation, relationship, or interaction between two or more things or people. It is with or without a physical connection (via other forms of influence(s)) and over any of possible distance. - Balance (‘medium’ or ‘moderation’ level): A stable relation, relationship, or interaction between two or more things or people. It is with or without a physical connection (via other forms of influence(s)) and over any of possible distance. - Less (‘low’ level): Unstable, but may benefit an opposite of growth in a relation, relationship, or interaction between two or more things or people. It is with or without a physical connection (via other forms of influence(s)) and over any of possible distance. - Non-Contribution / Absence: Unstable - a conceptual nothing, missing, or absence of thing(s) or individual(s) - It may benefit a growth or opposite of growth in a relation, relationship, or interaction between two or more things or people. It is with or without a physical connection (via other forms of influence(s)) and over any of possible distance. Each of these possibilities or states and these six conditions may be perceived as positive, neutral, negative, or some / all as per situational dependence. 3. Examples See the attached image to this post. 4. Point I think or feel that this or the balance system concepts could be the key to better understand both wisdom in philosophy and some physical phenomena in the Nature.