Skip to content

Electrical Engineering

Featured Replies

no, that`s only a simple inductor and needs to be used in conjunction with other support circuitry.

as for the rest, yes, you could use these chips as the multiplexer/demultiplexer without a problem.

the transmiter part you can do away with the 32 mhz osc and the transistor and drive the RF modulation directly.

 

on the receive side obviously you have to present all signals at TTL level so youll need to keep the 7400 wired as a buffer/interface, and then use a cliping cct from the radio receiver, a couple of back to back diodes and a Schmidt trigger will be just fine.

  • Author

Like this for the receiver, don't laugh:

coil.jpg

 

I didn't get what you me to do, and how do I Increase the range?

 

Feel free to edit my picture or don't if I got it completely wrong.:D

  • Author
I didn't get what you me to do

Edit: "I didn't get what you wanted me to do with the transmitter"

right at the top of this thread I gave you several diagrams, you need to build them 1`st in order to interface with your de/coder .

you`ll need all appart from the DFMF part

  • Author

Would this work, again don't laugh sucky picture.

Could I use 5VDC instead of 9VDC? They would have the same power supply.

httr.jpg

  • Author

would that work?

no.

I stated in post #2 that you only need the part to the Righ of the 4.7uf in the middle.

secondly you need to common up the grounds (-).

thirdly, you take the output directly out of the 74132, you no longer need that other LED driver transistor.

fourthly, youll have to drop the crystal frequency to the audible range, 1-> 10Khz will do.

 

when you`ve got it right, you`ll be able to tune into a normal FM radio and hear the codes as a series of beeps like morse .

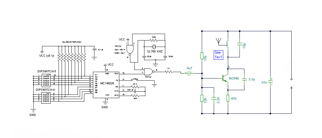
  • Author

Like this again:

tranmitter.jpg

yup, that`ll do it.

just rem to common up the power rails, the transmiter will work in 5v, but I`de personaly use 9v for all of it and small 7805 for the ttl part OR find the CMOS equiv and run it all on the 9v :)

don`t forget to lower the crystals frequency to something audible (you mind find a low value capacitor in it`s place will do the trick for less cash).

 

that`s why I originaly reccomended a DTMF device, all that side of it`s already done for you :)

  • Author

Thank for the transmitter, would this work for the receiver and should I use 5VDC or 4.5VDC for the receiver?

Receiver.jpg

  • Author

I'll ask some more question because of the time difference.

 

1. In the receiver radio module do I need a crystal and if so where would I put it?

 

2. Is there anyway way to make the output on the receiver analog so its flexible for steering, of corse the transmitter input would the same to (like a joystick)?

 

3. How do I increase the range to about 450 feet.?

 

4. Would it make a difference in range of I used a higher of lower nH inductor?

5 volts is fine, the TDA7000`s great up to 10 volts :)

and yes that`s the idea although you May have to make some adjustments around the 7400 linkage, as the output`s only around 70mw, but try it 1`st.

you don`t need Any crystal on the receiver at all, what`s in that cct diag is all there is to it.

as for the analogue, no, not now you`ve set your path to digital in you choice of de/coder ICs.

as for range it`ll already do several 100 feet, as I asumed that`s what you wanted from the beginning :)

range by the inductor, yes it would, but Frequency range, Not better reception! the tda7000 does about 1.5 to 150mHz continuous. so you can pick where you want to go within that range by changing the inductor and tuning cap :)

  • Author

Can I just use a 30pF capacitor and it will cut down on space? I look at the data sheets for all the chip and they are approved for about 10VDC, could I use a 9VDC or would the transistor and the gates burn out? Would an active antenna help in range?

TTL should Never exceed 5 volts.

also I never realised that Space was a premium here, since a 30 pico farrad cap is no bigger than a thumb nail!

besides, how else ya gunna tune it in???

  • Author

What do you think the range on it will be?

range as in what? Freq or distance (rf)?

  • Author

Distance like Feet or Mile

  • Author

What do you think the distance is?

well a 2n2222 should deleiver up to 500mw RF out, plenty enough for about half a kilometer easily this will alter depending on the frequency you use though, I`de aim for around the 110mhz area (just above civilian FM radio). a bc548 I`m not sure about without looking it up in my book, but you`ll find it`ll not be far off the 500mw mark either.

  • Author

Will it go half a kilometer with my radio?

sure, there`s no reason why not at all, although I would make an alteration to the transmiter cct, use a 150ohm in place of the 470 and the 15p capacitor by the coil, make it Variable capacitor, a 39p variable is what I use, it allows for greater ease of tuning and with coil adjustments too, you can find the optimum frequency with lower harmonics and get a better RF output.

these transmiters are crude but effective, when you get it built, I`ll show you a little addon you can employ to cut down on "Frequency Pulling" it`s basicly an RF Buffer amp stage that de-couples it from the main osc and cuts down on drift :)

  • Author

Cool :) thanks,

 

If I cut off the encoder and decoder modules could make a video transmitter and receiver for my robot?

This is this the camera that I would use:

Color CMOS Camera Board

  • Author

Never mind that up there.

 

Do you know any schematics of a transponders that can relay video from these product 1 or 2 to there orgianal recievers.

  • 2 weeks later...
  • Author

Does any one know of any schematics for video transmitter and receiver ?

Archived

This topic is now archived and is closed to further replies.

Important Information

We have placed cookies on your device to help make this website better. You can adjust your cookie settings, otherwise we'll assume you're okay to continue.

Account

Navigation

Search

Search

Configure browser push notifications

Chrome (Android)
  1. Tap the lock icon next to the address bar.
  2. Tap Permissions → Notifications.
  3. Adjust your preference.
Chrome (Desktop)
  1. Click the padlock icon in the address bar.
  2. Select Site settings.
  3. Find Notifications and adjust your preference.